首页/护理管理/医疗机构医疗废物暂存处管理要求

医疗机构医疗废物暂存处管理要求

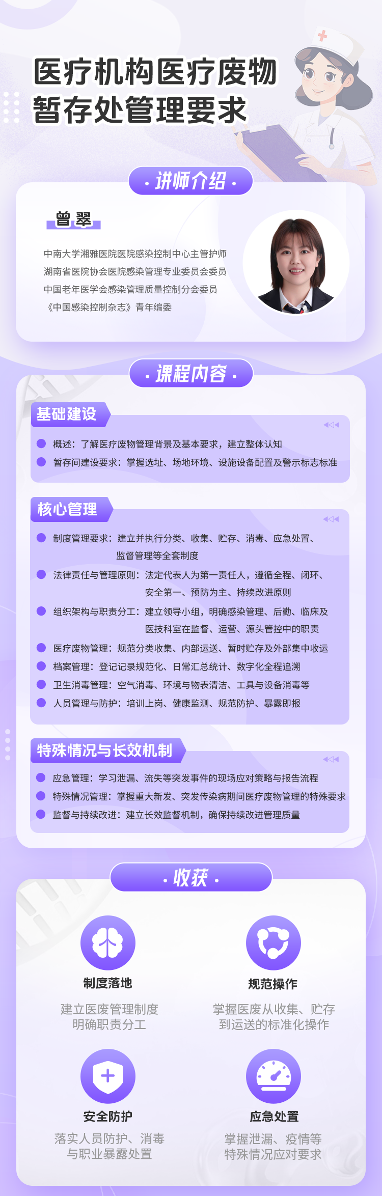
曾翠|中南大学湘雅医院医院感染控制中心主管护师
学习价格 ¥ 29.90 收藏
学习次数0 次
人气133
VIP免费学 / 去开通
学习时长 365 天 自购买之日起计算有效期

暂无评价内容

医疗机构医疗废物暂存管理要求.pdf
资料大小:5.39MB上传时间:2026-04-29 09:02:48
  • 联系我们
  • 邮箱:zhih512@qq.com
  • 电话:0731-85054048
  • 工作时间:周一至周五 ( 9:00 - 17:00 )
  • 微信公众平台

  • 扫描访问手机版